国家级课题立项数再创佳绩
2024年3D动漫
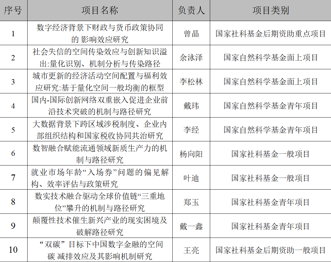
共获得国家级课题资助10项,其中国家自然科学基金项目4项(面上项目2项、青年项目2项),国家社科基金项目4项(一般项目2项、青年项目2项),国家社科基金后期项目2项(重点项目1项、一般项目1项)。立项总数位居全校首位。
2024年3D动漫
国家级课题立项清单

此外,学院2024年获批省部级项目8项,其中省社科基金重点项目1项、教育部人文社科项目1项、江苏省社科基金项目5项。
TOPA类论文发表数量历史新高
2024年学院发表高水平学术论文48篇,在我校2024版期刊奖励目录中的TOPA类期刊Review of Economics and Statistics、《经济研究》发表论文四篇;在TOPB类期刊Naval Research Logistics、European Economic Review等发表论文33篇;在一类中文期刊《经济学季刊》《世界经济》等发表论文4篇。
部分代表性学术论文发表情况

资政谏言层次不断攀升
3D动漫
充分发挥智库作用,为国家重大战略、中国式现代化江苏新实践建言献策。2024年,学院教研人员围绕国家重大战略需求、江苏功能定位、生产性服务业体系构建等研究课题共完成各类决策咨询报告20多项,其中被国务院办公厅采纳1项、中央财经委员会采纳1项、全国政协采纳1项,被省部级及以上领导批示3项。

此外,在第九届高等学校科学研究优秀成果奖(人文社会科学)评选中,学院余泳泽教授喜获青年成果奖。
2025年,3D动漫
在深化科研组织模式改革与科研评价体系优化的基础上,将进一步巩固国家级课题的支撑引领作用,推动学科交叉融合,创新改革研究机构,巩固并拓展科研成果,开启科研新篇章。